关于启用交通技术监控设备的通告
为维护道路交通秩序,预防和减少交通事故,提升道路通行效率,根据《中华人民共和国道路交通安全法》《道路交通安全违法行为处理程序规定》和《广东省非现场执法管理办法》等有关规定,揭阳市公安局交通管理支队将在广东省揭阳市晓翠路迎宾馆路段等路段启用交通技术监控设备,依法对“机动车违反规定停放、临时停车,驾驶人不在现场或者虽在现场但驾驶人拒绝立即驶离,妨碍其它车辆、行人通行”等交通违法行为实施抓拍、处罚。现将有关事项通告如下:
一、设备启用时间
2026年2月17日0时起正式启用。
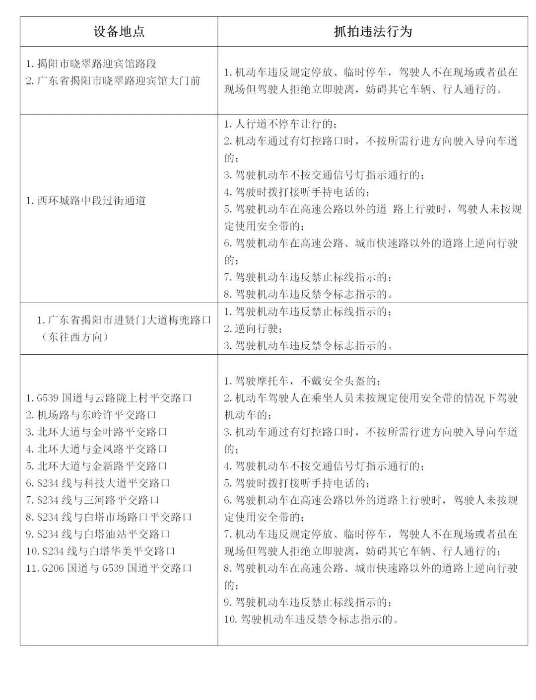
二、设置地点及抓拍交通违法行为类型(具体清单附后)
请广大驾驶员自觉遵守交通法规,文明驾驶,安全出行。
特此通告
揭阳市公安局交通管理支队
2026年1月16日

启用交通技术监控设备地点及抓拍交通违法类型

热门内容:



